开云体育

001.png

 

 应用描述

   便捷式储能产品最常见的两大用途为户外出游、抗震防灾。户外出游,无论在欧美,还是在我国,越来越多的自驾游爱好者、户外旅行团队,以及个人玩家,对便携式储能电源的需求激增。这类产品多样化的功能为用户在户外提供供电、照明等用途,丰富了户外生活。而在抗震防灾的用途中,可应对停电、照明、SOS救援等需求,这个在地震、飓风等恶劣自然灾害中重要性凸显。

  便携储能产品应用场景丰富,产品负载多样,工作环境广泛且条件恶劣,对产品工作稳定性要求高;同时为了方便携带,产品体积重量也要比较小,产品功率密度要求较高。 CRMICRO多样的产品品类和稳定的产品性能方便客户更好的设计产品。

  CRMICRO为客户提供了丰富的低压MOS产品,极低的 FOM [QG *RDS(on)] 实现了低的导通和开关损耗,便于客户提高产品效率,做到更高的功率密度。优秀的EAS 和SOA参数便于客户产品适应不同的负载应用。-40℃--150 ℃的工作结温,便于客户产品在不同工作环境温度的应用。在600W及以上的中高功率储能逆变电路,CRMICRO可提供 全电流系列 600V 15A/40A/50A/60A的IGBT产品,产品工作频率覆盖10~50KHZ的应用,具备静动态损耗低、短路耐受力强的特点,应用可靠性高。

 

  产品特色


极低的FOM(QG *RDS(on))参数   优秀的EAS 和SOA参数


 

 

 应用原理图

 

 002.png

 

 

 

 

 

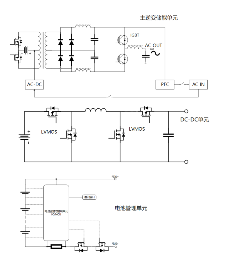
 典型应用拓扑图    


003.png  


 

 应用选型推荐

 

004.png

005.png

 

产品列表
便捷式储能
产品型号 产品封装 产品类别
-1 0 共0页 0条记录 跳至: 确定
返回到开云体育-开云kaiyun(中国) 回到顶部